Термопот не кипятит воду ни в одном из режимов. Примечание: В некоторых моделях термопотов вместо гасящего конденсатора C1 может использоваться небольшой понижающий трансформатор как в сетевых адаптерах.

Бывает питающим и управляющим. Обе платы соединяются между собой жгутами проводов с разъёмами.
На боковой стенке емкости закреплены включённые последовательно термовыключатель на температуру — град. В случае его непригодности следует заменить провод на новый.
ремонт термопота SCARLETT не качает воду

Тот чайник ремонту не подлежал. Будем надеяться, что приведённая схема поможет кому-нибудь при самостоятельном ремонте термопота.

Это займет долгое время и большую сумму денег.

Но после кипячения воды с лимонной кислотой, важно потом протереть чайник мягкой тряпочкой.

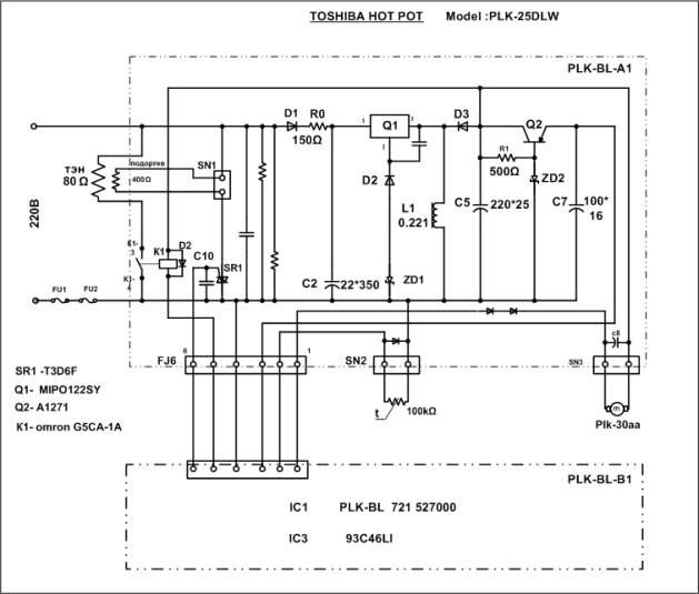
Последнее позволит подходящую запчасть подобрать. Основная печатная плата и плата управления во многих моделях покрыта водостойким лаком.

При остывании контактов до температуры сброса, обычно равной значению на 15 0 0 0 С ниже верхнего порога срабатывания, биметаллические контакты вновь замыкаются.
Ремонт термопот (чайник-термос) Трансформер Сыктывкар ,Эжва
Ремонт термопота своими руками (видео)
У изделий разных производителей существуют свои особенности. Последовательно с ним включен термопредохранитель F1, который, как уже говорилось, служит защитным.

Всю электронику прозваниваем тестером.
В наши дни на рынке можно встретить электрочайники с полностью автоматическим управлением, которые будут нагревать воду до заданной температуры, затем отключатся автоматически. Для подачи горячей воды в термопотах используют однотипные электродвигатели постоянного тока на напряжение 12 В, с центробежным насосом.

После того, как вы залили воду в емкость, закрыли крышку и включили аппарат, включается нагревательный элемент и начинается нагрев жидкости.

Случай выгорания крепёжного вывода реле на плате описан в [2]. Другой нагреватель служит для поддержания подогрева воды.

Если вдруг по неосторожности термопот был включен без воды, то металлический бак быстро нагревается до критической температуры в 0 0 С, и, следовательно, контакты термовыключателя размыкаются полностью обесточивая электроприбор. Даже несколько капель жидкости могут быть причиной перегрева.

Также проверку терморегуляторов рекомендуется осуществить и в случае, если термопот не переходит в режим подогрева.
Ремонт китайского чайника (термос)
Ремонт чайника-термоса
Её причина — увеличение трения оси ротора электромотора, работающего при повышенной температуре из-за ухудшения качества смазки.

Диодный мост. Для этого даже подойдут самые обычные батарейки. Все подобные приборы устроены одинаково, и могут отличаться вспомогательными опциями.

В случае если необходимо вновь вскипятить воду без долива, то для этого служит схема принудительного подогрева.

После этого открывается доступ ко всей электронике. Исправный выключатель имеет бесконечное сопротивление. Однако, термопот оснащен всегда двумя нагревательными деталями: одна доводит воду до кипения, другая поддерживает постоянную температуру в устройстве. У него есть несколько режимов работы: авторозлив; ручной разлив; разлив с помощью рычага на носике.

Разборка чайника — термоса Корпус термопота легко разбирается. В случае неисправности термовыключателя KSD или подобного требуется его замена.

Направление полос определяется подмеченным фактом: фиксированный набор цветов встречаются с одного края. Сроки бесплатной доставки почтой около ,5 месяца, учтите это. Насос включится в работу и начнет выкачивать жидкость из бака, подавая ее на выход из агрегата. Остатки масла сливают через край.
Для этого даже подойдут самые обычные батарейки. Термопот не работает, нет индикации на панели управления. Схема блока управления и фото печатной платы с деталями показаны ниже: Уже тестируются чайники с ультразвуковым нагревом — чайник, который не греется, но греет воду. Принцип работы термопота Чтобы понимать причины возникновения поломок и лучше представлять, как отремонтировать термопот, следует ознакомиться с принципом его работы. Напряжение 5 В на ic1 подается со стабилизатора на транзисторе Q4 и стабилитроне ZD3.
Не работает кнопка налива жидкости и в случае плохих контактов на самой клавише или в местах соединения проводов с электронасосом. Зафиксировав достижение критической температуры металлической емкостью термопота, предохранитель перегорает, дальнейшая работа невозможна без замены. Замыкается цепь подачи питания на основную спираль TH1. Так работает схема повторного принудительного подогрева. Принцип действия чуткого элемента максимально прост.
Ремонт термопота (чайник-термос) centek CT-1083 не качает воду
Поставив термопот утром, после душа, можно сразу попить кофе, не заботясь о вскипании чайника и моментальном остывании воды. Однажды причиной появления воды под чайником оказалась малозаметная трещина в верхней части пластмассового корпуса, под крышкой, проходящая вдоль закраины ёмкости для кипячения воды.
Для этого даже подойдут самые обычные батарейки. Исправное изделие снабжено помпой, управляемой механической кнопкой тривиальный насос , либо электрической. Также следует осмотреть и сам магнит — на нем часто скапливаются мельчайшие металлические частицы, препятствующие нормальной работе.
Запаха после кипячения нет, можно комбинировать с уксусом.
Такая защита нужна от перегрева и сгорания. Неисправна электронная схема принудительного кипячения реле, транзисторы, выпрямитель.
Проверить все включатели температуры и правильно ли работает электросхема расположенного на дне включателя. Отсоединив нужную нам деталь нужно проверить ее работоспособность. Данная схема практически полностью соответствует схеме электрического чайника — термоса Elenberg TH При выходе из строя второго ТЭНа на мотор электронасоса перестает подаваться напряжение.
У лимонной кислоты есть свои недостатки — ее иногда не хватает на один чайник. Следующим шагом проверьте термовыключатель в дне корпуса при помощи обычного бытового тестера. Выпаяйте элемент, прозвонить обеими сторонами. Для проверки нужно отсоединить сомнительную деталь и замкнуть провода напрямую. Часто сгорает спираль ТЭН дополнительного нагрева, через которую на двигатель насоса подается напряжение.
Но чаще всего можно заметить в продаже аппараты, имеющие ступенчатое переключение режима. Минуты достаточно, получите 1 литр кипятка. Всё зависит от модели термопота.
Вывод 3 является общим для нагревательных спиралей. В этом случае неисправность может быть связана с излишне образовавшейся накипью.
Ремонт чайника термопот марки Идеал