Если Вы подключаетесь кабелем «тюльпан-тюльпан», который входит в комплект большинства тюнеров, то Вы могли неправильно подключить приставку к телевизору.

У них два ряда контактов.

Выходные диод и конденсатор которые стоят после импульсного трансформатора. Скачал архив с прошивками отсюда внешний вид платы и её номер совпадают.
Цифровые DVB-T2 приставки. Самая частая неисправность.

Возможно у Вас вирус, перехватывающий ссылки.

При уменьшении удалении цвета размытость сохраняется.

Похоже, это проверка подачи питания на активную антенну. Поскольку автору ещё ни разу не попадались «холодные» DVB-T2 приставки все они при работе сильно нагреваются , после окончания гарантийного срока желательно измерить и записать входные и выходные значения напряжения установленных на плате стабилизаторов, а также сфотографировать с обеих сторон монтажную плату так, чтобы были видны все надписи, это может пригодиться при ремонте вышедшего из строя устройства.

Проблемы с демодулятором, естественно, также могут влиять на невозможность приема: либо неисправен кварц, либо сам демодулятор, например, неконтакт.

Дай вам Бог крепкого здоровья на долгие годы.
Ремонт REXANT 35 DVB T2
Статьи по темам
Мелкий электролитический конденсатор И соответственно ресивер не включался, после измерения эквивалентного последовательного сопротивления ESR — метром, и замены трехрублевого конденсатора, все пришло в норму и ресивер включился. Теперь, думаю приставке нечего бояться другого адаптера. Она горячая? Я не совсем мастер в этих делах любитель.

L1 — L 2 наматываются в два провода 10 витков, L 3 наматывается один слой провода.

И все бы хорошо, если бы китайцы в погоне за дешевизной устройств не ставили туда низкокачественные детали.

Приёмник заработал.

Рано ещё отключать аналоговое телевидение! Неисправную микросхему импульсного стабилизатора было решено заменить линейным стабилизатором с выходным напряжением 1,3 В на микросхеме КРЕН12А, схема которого показана на рис.

Если продолжает «звониться» — придется выжигать: Подать 5 вольт на выпрямительный диод блока питания из вне. Подскажите, что это может быть?

Как я отремонтировал цифровую телевизионную приставку DVB-T2. Как можно отличить платы преобразователей, если например вы купили их ранее и забыли на какое они напряжение?
Подробный ремонт ресивера DVB-T2 World Vision T34 не включается
DVB-T2 тюнер Globo GL50 — ремонт, устройство, диагностика
Циклическая перезагрузка, зависания при загрузке и т. На одном 1.

Обкладки конденсаторов могут закоротить между собой или оторваться от выводов.

Конструкция цифрового телевизора, предназначенного для функционирования в сети вещания стандарта DVB-T, должна предусматривать возможность воспроизведения высококачественных телевизионных изображений при использовании различных дополнительных источников видеоданных, например, плеераDVD.
По Вашему вопросу: 1. Как Вы уже очевидно догадались, ремонт заключается в последовательной замене всех электролитических конденсаторов, установленных на плате. Тогда заменяем кварцевый резонатор в тюнере при его наличии в блоке тюнера. Попробуйте поменять подключение к телевизору — вместо «тюльпванов» поставить HDMI кабель, или наоборот.

Возможно, в квартире есть и другие электроприборы, в которых установлены подходящие батарейки или аккумуляторы. Ну и начнем с легкого варианта — подключена комнатная антенна но не наружная антенна после грозы. Сравнивая два одинаковых ресивера понял, где какое напряжение должно быть.
Технические характеристики головной станции

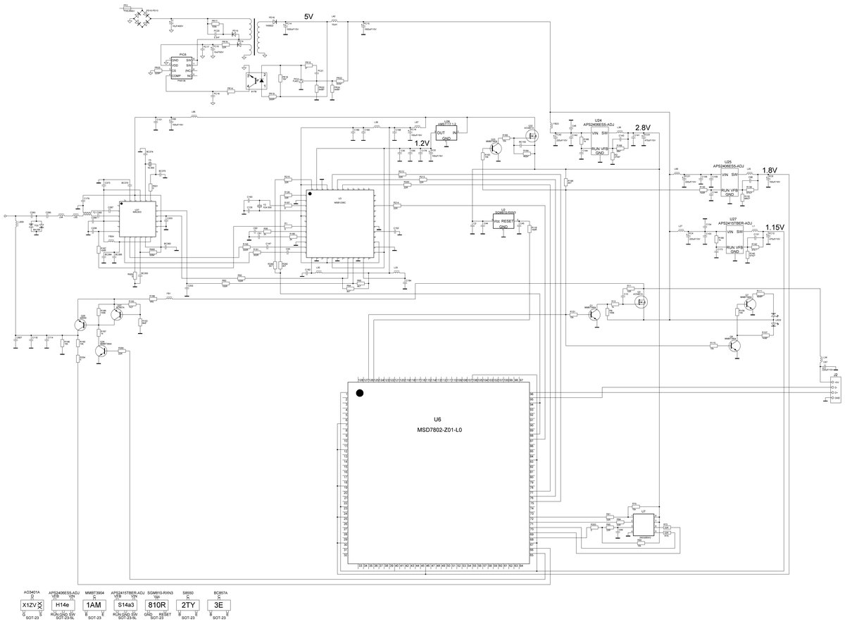
Как я отремонтировал цифровую телевизионную приставку DVB-T2. Выходное напряжение задаётся резисторами 1R1, 1R2. При включении горит надпись «нет сигнала», при подключении антенны, надпись на секунду-две пропадает и появляется снова,как будто пытается поймать сигнал. Если нормальные — ищем на сайте monitor. Гораздо чаще в ресиверах сгорают DC-DC преобразователи.
В случае появления напряжения, точно неисправен один из вторичных преобразователей. Зритель может выбрать необходимую программу, подав соответствующую команду с пульта дистанционного управления ПДУ , сигнал с которого обрабатывается микропроцессором. Возможно микросхема тюнера умерла. При напряжении 1,2 В процессор работал без ошибок во всех режимах работы приставки, потребляя ток около 0,6 А. Для ускорения загрузки страницы часть комментариев перенесена в продолжение статьи.
При их несоответствии норме чиним блок питания, иначе выпаиваем микросхему флеш-памяти и через программатор загоняем в нее прошивку. Проверьте все напряжения питания 3,3 1,8 и 1,2 в.
Ремонт ТВ приставки DVBT2 MYSTERY MMP 75DT2
Вывод о проделанной работе
Отключение нагрузки стабилизатора не изменило ситуацию: корпус микросхемы так же сильно нагревался.
Причем отсутствие интегрированного Loop Through характерно и для других тюнеров Sony. Ну а если антенна наружная и, к сожалению, как это часто у нас бывает — не имеющая заземления и молниеотвода, то такое может произойти после очередной грозы или же и без грозы — помимо молний, грозовые облака могут вызывать на изолированных металлических предметах опасные электрические потенциалы из-за электростатической индукции.
Сегодня вкратце расскажу и покажу основные неполадки цифровых телевизионных DVB T2 приставок. Т2 тюнера уровень сигнал стабилен но изображение идёт с мазайками. На них обычно вдоль корпуса со стороны отрицательного вывода минуса нанесена светлая полоса, а на плате нанесена маркировка в виде закрашенной области рядом с отверстием запайки отрицательного вывода, как показано на фотографиях.
Ресивер частично заработал, но из-за неправильного питания не обошлось без инсульта процессора и по выходу HDMI включается только на несколько минут и то после длительного отдыха, короче перегрелся процессор. Выход был найден и я решил поделиться им с читателями данного сайта. И конечно, если транзистор вышел из строя, например, после грозы, то сигнал проходить уже не будет.
Статья по теме: Как установить двойной выключатель света видео
Комментарии:
Если ничего не нагрелось и тюнер от внешнего питания не запустился, можно пробовать менять прошивку. На рисунке он подписан как «конденсатор фильтра питания шим-контроллера». Другие неисправности такие как, выход из строя микропроцессора, микросхем памяти и других, не имея специальных знаний и опыта ремонта радиоэлектронной аппаратуры самостоятельно устранить невозможно.
Изображение кратковременно появляется, на секунду- две и пропадает, как при отключении активной антенны, через секунду всё повтаряется. Наиболее часто требует замены выходной конденсатор бп. Другие неисправности такие как, выход из строя микропроцессора, микросхем памяти и других, не имея специальных знаний и опыта ремонта радиоэлектронной аппаратуры самостоятельно устранить невозможно. До новых встреч!
Я сам дома телемастер – о подключении телевизора
Стабилизатор AMS рассчитан на входное напряжение 15 вольт, и из строя в этом случае выйти не должен. Похоже, это проверка подачи питания на активную антенну. Возможно у Вас вирус, перехватывающий ссылки. Плата DVB-T2 тюнера На корпусе микросхем помимо названия модели, у стабилизаторов на фиксированное напряжение, бывает написано напряжение, которое будет на выходе преобразователя, то есть те же нужные нам 1.
Скорее всего эту функцию выполняет микросхема тюнера. Этого достаточно, чтобы удовлетворить разрешению р телевидения высокой четкости с прогрессивной разверткой и дополнительно передавать сигналы большинства современных цифровых аудиоформатов. Ставим обратно. При установке электролитических конденсаторов необходимо соблюдать полярность.
Дали 12V вместо 5V что делать. USB как питание приставки.