Тогда уж лучше 2 кренки. Помещены в сводную таблицу.

В связи с тем, что у этого аппарата не очень большие радиаторы, то особое внимание необходимо уделять току покоя оконечников.

Звук — чистота!
Об усилителях: Радиотехника У-101, TDA2051, TDA7294 (не смотреть)

Результаты всех тестов в сводной таблице Ниже представлены графики теста самой звуковой карты Коэффициент гармоник 1КГц Интермодуляция между частотами 1КГц и 7Кгц И соответственно результаты тестирования самого усилителя при разных уровнях выходного сигнала Коэффициент гармоник 1КГц на уровне Дб Коэффициент гармоник 1КГц на уровне Дб Коэффициент гармоник 1КГц на уровне 0Дб Интермодуляция между частотами 1КГц и 7Кгц на уровне Дб Интермодуляция между частотами 1КГц и 7Кгц на уровне Дб Интермодуляция между частотами 1КГц и 7Кгц на уровне 0Дб Изменения уровня на выходе производилось регулятором громкости самого усилителя, все установки звуковой карты оставались неизменны. Исчезла наводка и шум и повысилось выходная мощность усилителя.

Хочешь файлы и полезные статьи — помоги мне! Производить в обратном порядке.
Они имеют тепловой контакт с теплоотводами выходных транзисторов усилителя мощности и включены в цепь обратной связи ОУDА2 блока регуляторов. Такой способ оптимально разрешает противоречие между энергетическим выигрышем, который он дает, и искажениями, которые при этом вносятся, но только при наличии цифрового тракта предварительной обработки сигнала.

Так же можно отметить «хитрый» дефект ОУ на входе усилителя. November 4, Вообще к каждому советскому аппарату, кроме инструкции по эксплуатации и схемы, шли инструкции по наладке и ремонту.

Если собираетесь — пустите провода обратной связи от платки с резисторами качественными экранированными экран заземлен с конца АС проводами прямо до УН, минуя плату головных телефонов и плату усилителя мощности. Ответ прост: термостабилизация.

Радиотехника У-101. Тонкомпенсация по схеме Веги
Схемы усилителей
Об этом также нужно помнить. Как результат — вылетела микруха предусилителя КУД2. По-русски он называется СГ Как только спаяли такой переходник, смело подсоединяем к ноутбуку и усилителю. До темброблока идут селектор каналов или селектор входов.

Для желающих дальнейшей модернизации: попробуйте пустить сигнал прямо на усилитель, минуя предварительный. Чтоб установить напряжение питания оу в пределах вольт увеличиваем сопротивление резисторов в плечах до 2,4КОм кроме того это положительно скажется на разгрузке УН, искажения на высоких частотах упадут примерно в 2 раза , не стоит боятся отсутствия стабилитронов — напряжение прекрасно само балансируется разбаланс не более 0, вольта и фильтруется от низкочастотных помех по питанию помех этими же конденсаторами мк.

Этот шаг не менее важен, несмотря на некоторые опасения за работу оу. После чего слушайте.

И так усилитель напряжения, оконечный усилитель и блок питания. Тем более, что гнёзда под ещё 2 кондёра предусмотрены конструкцией!
Теперь не менее проблемная входная часть. Существенно превышать такой уровень сигнала не следует, поскольку у LM после выходного напряжения большего 6 вольт сильно растет Кг поэтому же её напряжения питания выбрано максимально возможным — порядка 16, вольт особо внимательные могут найти моё скромное допущение в схеме ;.

Второе — убираем все нелинейные элементы со входа, то есть стабилитроны и диоды в плечах питания зачем диоды там установлены мне не понятно, наверное на складе лишние были.

В первую очередь надо заняться схемой питания усилителя, это просто тихий ужас.
Музей Бердского радиозавода «Вега»
Читайте дополнительно: Снип прокладка кабеля в земле
Радиоаппаратура Вега — сервис-мануалы
Коэффициент гармоник 1КГц Интермодуляция между частотами 1КГц и 7Кгц И соответственно результаты тестирования самого усилителя при разных уровнях выходного сигнала. Его надо отделить от цифровой и сделать свой стабилизатор, как видно тут он собран на составных транзисторах по простейшей схеме, однако обеспечивает отличное звучание.

Поделитесь с друзьями! Можно начать с простого — замыкаем все электролиты перемычками, удаляем ставшими ненужными резисторы уравнивающие потенциалы.

Скажу, что немного жалею, что услышал его звучание позже, чем проводил прослушивание веги, а то бы наверное стоял он в ней..

УН собран по классической схеме и совершенно не нуждается в каких либо доработках. Небольшой корпус и маленькие пластмассовые регуляторы. Его надо отделить от цифровой и сделать свой стабилизатор, как видно тут он собран на составных транзисторах по простейшей схеме, однако обеспечивает отличное звучание.

Обязательно проследить, чтоб сигнальный кабель нигде не заземлялся на корпус усилителя это у входа звукоснимателя. Вдобавок большинство ВЕГ фонят Гц гул на любой громкости и не держат бас ещё бы, в цепи питания конденсаторы по мкФ, при необходимом минимуме !
Подробности файла вега 50у-122с

Это все лишнее. Если его выставить более 30 ма, то при эксплуатации летом, либо в закрытых объёмах, усилители просто перегреваются и уходят в защиту На этой плате, как и во всех, есть вход сигнала и выход сигнала. Этим повышаем скорость нарастания выходного напряжения и уменьшаем петлевое усилие OOC и искажения соответственно для ОУ в случае его коррекции по максимальному совпадению входного и выходного сигнала усилителя у меня эту коррекцию обеспечивает та самая дополнительная RC цепочка и её номиналы даны именно для варианта усилителя без выходной RL цепи, при таком включении обеспечивая отсутстивие каких либо выбросов или завала фронтов меандра на нагрузке.
Общие провода цифровой и аналоговой части на плате уже разделены, это наверное единственное что сделано правильно. Халява кончилась. Такое построение системы защиты позволяет избежать неприятных перерывов в работе усилителя, имеющих место при срабатывании традиционных устройств тепловой защиты. Дело было в том, что отсутствовал звук на одном канале.
При припаивании межблочного кабеля напрямую на предусилитель, для его выхода из корпуса советую проделать отверстие в задней пластмассовой панели. Немного о эмпирических единицах — Дб — 7в 4,37вт Дб — 2,2в 0,43вт Как видно на резисторе 5,6 Ом теперь может выдать амплитудное значение 22 вольта, мощность 43 Вт на канал, а тестировались сразу 2 канала.
S-90 и усилитель ВЕГА 50У-122С
Область основной боковой панели
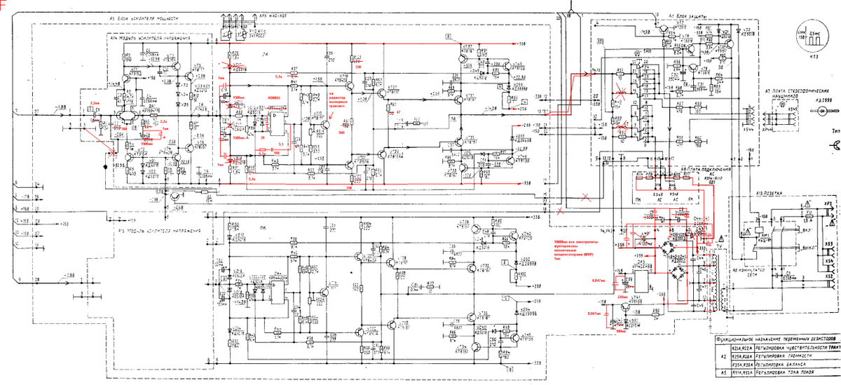
Подключение входов к усилителю обеспечивает пульт управления А12, в состав которого входят четыре кнопки с псевдосенсорным управлением с малым ходом Soft Touch и четыре свето-диода VD1 — VD4, индицирующих включение входов.
Общий вид снизу сверху Тесты. Поскольку мы лишились одного каскада усиления, эта обязанность возлагается теперь на неё. Теперь усилитель у нас уже наполовину готов и чтоб так было и дальше осталось раскрыть страшную тайну — почему же он сгорает не с того ни с сего?
Производить в обратном порядке. Дело было в том, что отсутствовал звук на одном канале. По-русски он называется СГ Как только спаяли такой переходник, смело подсоединяем к ноутбуку и усилителю.
Правда может не хватить уровня сигнала и отключатся все регуляторы. Такой способ оптимально разрешает противоречие между энергетическим выигрышем, который он дает, и искажениями, которые при этом вносятся, но только при наличии цифрового тракта предварительной обработки сигнала. Меняем С6 на хороший, шунтируем. С1 естественно MKP, хотя если хотеть чтоб все старания были зря можно оставить эту керамику или К73 что там стоял от завода.
Стоит ли его дорабатывать, размышлял я долгими зимними вечерами, слушая на нём свои S Откручиваем 2 болта, крепящих заднюю пластмассовую стенку и снимаем её. Коммутатор на КРКН3 в этом случае будет слабым звеном ограничивающим верность звука. Однако подключение на выход усилителя конденсатора порядка 2мкФ уже приводит к самовозбуждению на высоких частотах.
Звук становиться ещё чище! Такой вариант подходит для воспроизведения со звуковой карты компьютера, но не CD проигрывателя. Блок защиты A3 обеспечивает- отключение усилителя от сети с помощью коммутатора сети А6 при срабатывании защит от короткого замыкания на выходе и от протекания через АС постоянного тока.
схема вега 109
УН собран по классической схеме и совершенно не нуждается в каких либо доработках. Поскольку тока микросхемы не хватает для управления 4 реле сразу, пришлость их включить через повторитель на транзисторах. Можно ещё надеть сверху экранирующую оплетку и заземлить со стороны сигнала, но я этого делать не стал наверное зря. Удаление стабилитронов очень улучшит звук на нижней середине, очень.
Поэтапно рассмотрю то, что в общем то надо сделать, чтобы Вегу можно было называть усилителем. Полный прогон схемы усилителя в симуляторе, включая усилитель напряжения и тока одного канала привел к выводу, что основные искажения при мощности близкой к максимальной возникают из за разбалансировки входной части иначе и не назвать усилителя тока.
Ремонт и доработка усилителя Вега 10у-120с часть 1!)