Ноги 3 и 6 связаны и, следовательно, при замене сопротивления появится U и 6 ноге. Удобно и то, что аппарат очень легкий, мне с ним приходится бегать по приусадебным участкам, что нисколько не напрягает.
Из названия ясно, что сварщику доступно максимум Ампер сварочного тока. С помощью схемы можно найти любой компонент в самом инверторе и, например, заменить его на новый.
![]()
На самом деле, в ремонте своими силами нет ничего сложного. Благодаря такой характеристике это устройство можно одинаково успешно использовать как для оснащения производственного цеха, так и для выполнения сварочных работ в домашней мастерской и на приусадебном участке.
Ресанта САИ-220А : ремонт для себя
![]()
Но однажды по распродаже я приобрел этот сварочный инвертор.

За счет малой мощности аппарат потребляет мало электроэнергии, так что вам не придется беспокоиться о счетах за электричество.
![]()
После всего этого нужно замерить U. При пробитых диодах нужно заменить неисправные и повторить попытку.
Первоначальным этапом ремонта сварочного инвертора это правило применимо к любой аппаратуре является проведение визуального осмотра всех элементов на предмет обрыва контактов, подгорания и вздутия элементов, а также плохой контакт перед началом ремонта все контакты нужно хорошо зачистить. Из минусов данного аппарата могу отметить его провода: во-первых, они короткие, во-вторых, кабель ввода на сильных минусовых морозах становится дубовым и даже лопается.
Для обеспечения качественно выполненных швов, ток регулируется в диапазоне от 10 до А; Прост в транспортировке.

Ремонт Ресанта САИ 160
Навигация по записям
Инструкция по применению инвертора Ресанта САИ Подключение устройства к сети происходит без специальных правил и требований. Ресанта САИ отзывы пользователей Как правило, всю суть пользовательских отзывов можно уместить в несколько типичных рецензий, в которых фигурируют недостатки и достоинства рассматриваемого сварочного аппарата. В результате преобразований на выходе фильтра появляется U постоянного тока свыше В.

Регулярное обслуживание не только способно продлить срок эксплуатации приборов, но и оградит от множества проблем финансового и ремонтного характера.

Функциональные возможности аппарата Разработчики и производители наделили инвертор Ресанта САИ техническими характеристиками и дополнительными опциями, которые делают работу с ним легкой, безопасной и комфортной, позволяют создавать качественные, надежные и аккуратные соединения даже сварщикам, не имеющим высокой квалификации и достаточного опыта.

Но однажды по распродаже я приобрел этот сварочный инвертор. Драйвер, выполненный на транзисторах или микросхемах, выходит из строя так же.

Устройство было разработано балтийским производителем, но оно построено в Китае.
![]()
Однако многие захотят сделать его самостоятельно.
![]()
Для обеспечения качественно выполненных швов, ток регулируется в диапазоне от 10 до А; Прост в транспортировке. Плохие контакты.
Ремонт дежурки инвертора РЕСАНТА САИ 220![]()
Еще по теме: Сметной документации для выполнения эмр
тел: 8-950-19-00222
Кроме того, при нестабильной дуге следует проверить качество электродов и выставленный ток. Он отлично подойдет для тех, кому важна максимальная производительность при бытовом ремонте и при обучении.

Оптимальный диаметр электрода для сварки — мм. Но учтите, что аппараты на IGBT транзисторах нуждаются в особом хранении, поскольку очень чувствительны к пыли и влаге. Именно китайских, а не латвийских, как многие путают.

С одной стороны, наличие в коробке сварочных кабелей, держака и зажима все упрощает.

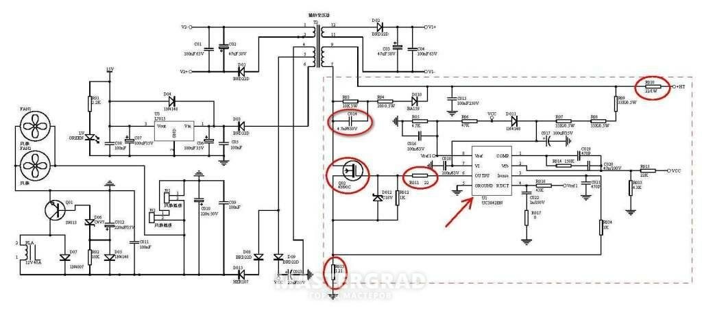
В этом случае нужно разобрать инвертор и замерять напряжения на разъемах платы управления далее ПУ. Транзисторы подключаются к понижающему импульсному высокочастотному трансформатору, рабочие частоты которого составляют от 30 до кГц

Диапазоны тока сварки: 5. При помощи принципа широтно-импульсной модуляции напряжение высокочастотного тока понижается, соответственно, увеличивается его сила.

На близком расстоянии от агрегата не должны вестись работы с инструментами, создающими пыльную атмосферу. Все параметры, выставленные для сварочного процесса, не будут подвергаться корректировке на этом фоне. Установлен широтно-импульсный модулятор, который регулирует сварочный ток.
При обнаружении неисправных деталей необходимо заменить элементами такого же типа или их аналогами. При работе инвертора профессиональной серии что часто отмечается в отзывах в питающей сети не происходит таких значительных падений напряжения, как при эксплуатации аналогичного сварочного оборудования из других серий. Кроме того, данная модель очень компактна и немного весит. При ремонте очень важно соблюдать правила техники безопасности при ремонте радиоаппаратуры. Замена неисправных деталей осуществляется их аналогами или элементами, характеристики которых превышают параметры исходных деталей.
Масса: около 5 кг. Специальный ремень, позволяет без проблем переносить аппарат с места на место. Напряжение при холостом ходе: Просто вставляете вилку в розетку В и приступаете к работе.
Сварочный аппарат Ресанта горит перегрузка
Функциональные возможности аппарата
При пробивании массы на корпус выбивает предохранитель и счетчик нужно проверить места соприкосновения токоведущих частей с корпусом и заизолировать провод. Может произойти потеря мощности.
В коробке помимо инвертора можно найти сварочные кабели, зажим на массу и электрододержатель. Это неплохой вариант для новичка или дачника, которому не нужна большая мощность и запредельные характеристики.
Это делает их доступными для каждого человека. И так со всеми аппаратами в линейке САИ. Если нет опыта в ремонте радиоаппаратуры, то существует 2 способа решения проблемы: Отдать квалифицированному специалисту.
Читайте также: Сварочный аппарат Ресанта. Сверху оборудована специальная ручка для удобного перемещения, вес агрегата около 4,8 кг. Следующим шагом является проверка транзистора fqp4n90c. В результате этого происходит заметное уменьшение массы и габаритов.
Читайте дополнительно: Бланк смета электромонтажные работы
Ремонт сварочного инвертора РЕСАНТА САИ 220 SH — Статьи о ремонте
Проверяется при помощи выпаивания и проверки каждого элемента отдельно. Наличие такой опции в перечне характеристик инвертора позволяет обеспечить стабильность горения дуги, а также добиться высокой текучести металла, из которого изготовлены соединяемые детали и электродный стержень. Все параметры, выставленные для сварочного процесса, не будут подвергаться корректировке на этом фоне. В этом случае необходимо избегать таких условий работы.
Сварка строго запрещена под дождем или в помещениях с повышенной влажностью. При обнаружении неисправных деталей необходимо заменить элементами такого же типа или их аналогами.
Так, при достижении температуры внутри устройства критического значения термодатчик, имеющийся в электрической схеме, обеспечивает включение на передней панели сигнальной лампочки. От неаккуратного хранения инвертор может выйти из строя, и ремонт окажется недешевым. Правда ненадолго, через неделю сварки и двух десятков сожженных электродов, она снова внезапно ушла в отказ.
Установлен широтно-импульсный модулятор, который регулирует сварочный ток. Обе этих опции, облегчают работу для новичка. Его использование редко вызывает трудности.
РЕМОНТ РЕСАНТЫ САИ 190 ПРОФ